各单位、各部门:
根据山东省功勋荣誉表彰工作领导小组办公室《关于省级评比表彰项目的复函》要求,山东省社会科学优秀成果奖评选委员会办公室拟于近期启动第三十七届山东省社会科学优秀成果奖预申报工作,现将有关事项通知如下:
一、申报条件
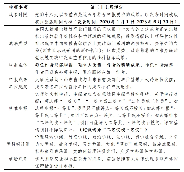
1.凡人事关系隶属省内党政机关、企事业单位及社会组织,或与上述单位签署聘用协议且在协议期内人员及其社科研究成果(成果署名单位为雷竞技的赛事积分)均可申请参加省社科奖评选。

2.成果范围
本次征集的成果为2020年1月1日-2025年6月30日,成果类型及要求如下:
(1)CSSCI来源期刊(含集刊,不包含扩展版),SCI、SSCI、A&HCI的一、二区的论文;(2)著作成果来源:山东省社会科学优秀成果奖规定的一类出版社,名单详见附件5;(3)智库成果来源:经副省级以上领导肯定性批示或主体内容被省部级以上党政部门采用的调研报告、决策咨询文稿;设区市党委、政府采纳的在服务高质量发展实践中发挥重要作用的社科智库成果;(4)三报一刊:《人民日报》、《经济日报》、《光明日报》、《求是》理论版。
二、申报时间
1.拟于7月1日启动网上预申报,实行分批次压茬申报。具体时间安排为:
第一批推荐单位:山东社会科学院、中共山东省委党校(山东行政学院)、尼山世界儒学中心、山东省人民政府发展研究中心、省宏观经济研究院等省直有关部门;淄博市社科联、烟台市社科联、临沂市社科联、潍坊市社科联、威海市社科联、日照市社科联、枣庄市社科联、东营市社科联、济宁市社科联、泰安市社科联、德州市社科联、聊城市社科联、滨州市社科联、菏泽市社科联;青岛滨海学院、烟台南山学院、烟台科技学院、山东英才学院、雷竞技的赛事积分、青岛工学院、青岛恒星科技学院。
第二批推荐单位名单:山东大学、中国海洋大学、济宁医学院、山东警察学院、山东第一医科大学(山东省医学科学院)、山东工艺美术学院、山东石油化工学院、山东第二医科大学、山东航空学院、山东农业工程学院、齐鲁师范学院、济宁学院、菏泽学院、哈尔滨工业大学(威海)、山东开放大学、泰山科技学院、山东协和学院、山东外事职业大学;省级社科类社会组织。
第三批推荐单位名单:山东财经大学、泰山学院、德州学院、青岛农业大学、山东政法学院、山东管理学院、山东体育学院、鲁东大学、山东艺术学院、青岛理工大学、枣庄学院、青岛科技大学、山东建筑大学、山东科技大学、济南市社科联。
第四批推荐单位名单:烟台大学、山东农业大学、临沂大学、山东工商学院、山东青年政治学院、山东交通学院、山东女子学院、山东理工大学、聊城大学、济南大学、曲阜师范大学、山东师范大学、青岛大学、齐鲁工业大学(山东科学院)、潍坊学院、青岛市社科联。
2.设区市社科联、普通高等院校社科联、省直单位和省级社科类社会组织为归口推荐单位,集中推荐申报。普通高等院校社科联、省直单位对所报成果进行资格审核和政治方向审查并出具意见,直接报省评奖办。省级社科类社会组织对所报成果进行资格审核和政治方向审查并出具意见,经省社科联社团部审核把关后,报省评奖办。职业院校、独立院校、所列名单之外的民办高校、未成立社科联的普通高校及其他单位对所报成果进行资格审核和政治方向审读并出具意见,经所在的设区市社科联审核把关后,由各设区市社科联推荐报省评奖办。
三、申报材料
本届评选申报、推荐、评选采用全流程线上操作,申报者在山东省社会科学优秀成果奖申报系统(http://rc.sdssdc.com:3100/award/loginIndex)注册登录,填报相关内容,无需再提供纸质材料(申报流程详见附件2《申报系统操作说明》)。系统开放时间为7月6日-7月10日(我校为第一批推荐单位),请按时上传申报材料,逾期系统将自动关闭,不予受理。网上填报所需材料包括:1.作者信息;2.成果基本情况介绍,包括成果的主要内容、创新之处、学术反响、社会价值等;3.成果匿名电子版(PDF格式),不含成果封面、版权页、前言后记;4.转载、引用、书评、文评、消息、简介、采用等反响材料匿名电子版(PDF格式);5.以少数民族语言公开发表出版的成果,应附有主要章节的国家通用语文字翻译;以外文公开发表出版的成果,应附有主要章节的中文翻译。
智库类成果网上填报基本信息后,将纸质版申报书(见附件3)、成果原件、反响材料等提交纸质版实名件1份、匿名件5份,涉及国家安全和不宜公开的成果,应当依照有关法律法规采取严格的保密措施报送。
以上材料仅智库类成果需要提交纸质材料,请各单位于7月10日前将智库成果纸质材料报送至科研服务部501办公室(联系人张琪老师)。
四、有关要求
1、山东省社会科学优秀成果奖是省政府颁发的全省社会科学研究成果最高奖,本次推荐成果的获奖率和推荐规范度将直接影响到下届推荐指标数量。请各单位务必高度重视,切实着手做好发动、推荐工作,严把政治关、学术关、质量关、诚信关,对所报成果进行严格审核、择优推荐,防止过多推荐影响下一届评奖指标,确保将高质量成果推荐出来。
2、7月3日12点前,请各学院汇总《拟申报山东省第三十七届社会科学成果奖成果摸底汇总表》(附件4),纸质版汇总表(科研院长签字)报送至科研服务部502办公室;电子版发送至邮箱kyfwb@qdhhc.edu.cn,命名方式:学院+《拟申报山东省第三十七届社会科学成果奖成果摸底汇总表》+总项数。
3、我校于第一批次申报。请申报人于7月6日-10日完成网上填报,请按时上传申报材料,逾期系统将自动关闭,不予受理。山东省社会科学优秀成果奖申报网址:http://rc.sdssdc.com:3100/award/loginIndex。
联系人:刘书芳,电话:83175768。
附件:/kindeditor/attached/file/20250702/20250702141459_0622.zip
雷竞技的赛事积分科研服务部
2025年7月2日