453
38
就业指导中心
本站首页
就业新闻
就业新闻
就业信息
岗位信息
国家大学生就业服务平台—24365校园招聘服务
“三支一扶”计划
国聘招聘
“筑基行动”山东基层就业岗位专区
中国国际人才市场青岛分市场
“职通央企”专项活动
军队人才网
国资央企招聘
青岛人才网
山东高校毕业生就业信息网
政策解读
就业政策
就业政策解读(权益保护)
山东省高校毕业生就业创业政策地图
咨询指导
全国大学生学业与职业发展平台
“求职有道”就业服务进校园活动
才聚齐鲁职面未来公益课
职业规划与就业指导
研究生招生信息网
中国研究生招生信息网
学生服务
毕业生跟踪调研
就业流程
单位服务
生源信息
宏志助航
宏志助航 全国高校毕业生就业能力培训网络平台
学校首页
就业信息
岗位信息
国家大学生就业服务平台—24365校园招聘服务
“三支一扶”计划
国聘招聘
“筑基行动”山东基层就业岗位专区
中国国际人才市场青岛分市场
“职通央企”专项活动
军队人才网
国资央企招聘
青岛人才网
山东高校毕业生就业信息网
当前位置:
首页
/
岗位信息
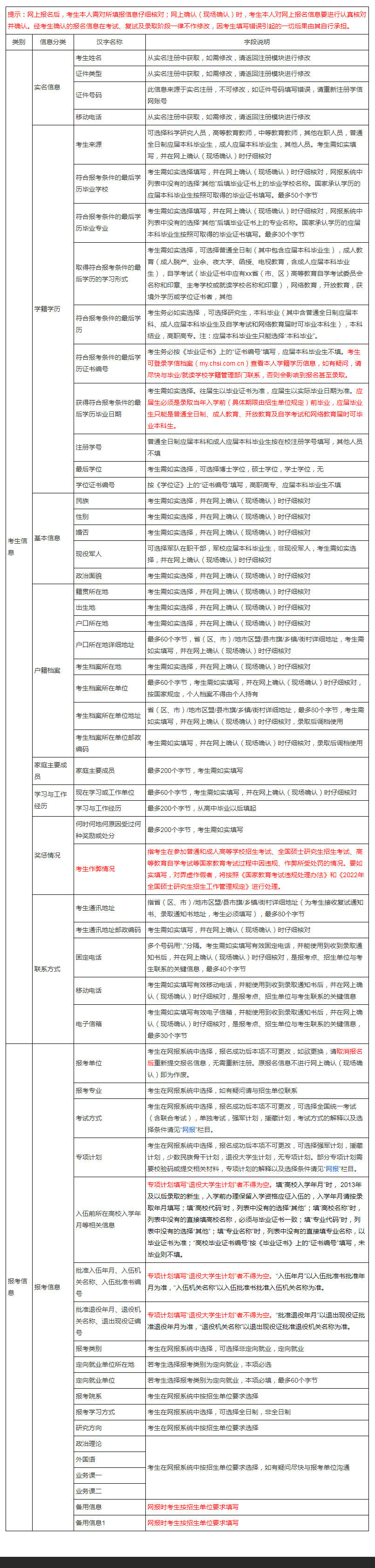
2022年研究生考试统考考生需准备的网报信息
发布时间:2021-09-17
浏览量:5159
2022年统考考生需准备的网报信息
来源:中国研究生招生信息网
map