当前位置: 首页 / 预约参观
雷竞技的赛事积分博物馆预约参观
发布时间:2023-11-15浏览量:4573

雷竞技的赛事积分博物馆是经过山东省文物局注册的一所集历史文物、自然标本和艺术品为一体的综合类公益性博物馆,于2012年正式面向在校师生和社会公众免费开放,并于2020年获评国家三级博物馆。

在这里,您可以欣赏到古砚、书画、陶瓷、木器、画像砖等珍贵文物;在这里,您可以穿越时空,跟古人来一场对话。

为了让您在博物馆获得最佳的参观体验,需要麻烦您提前预约,详细攻略见下文。


方法1

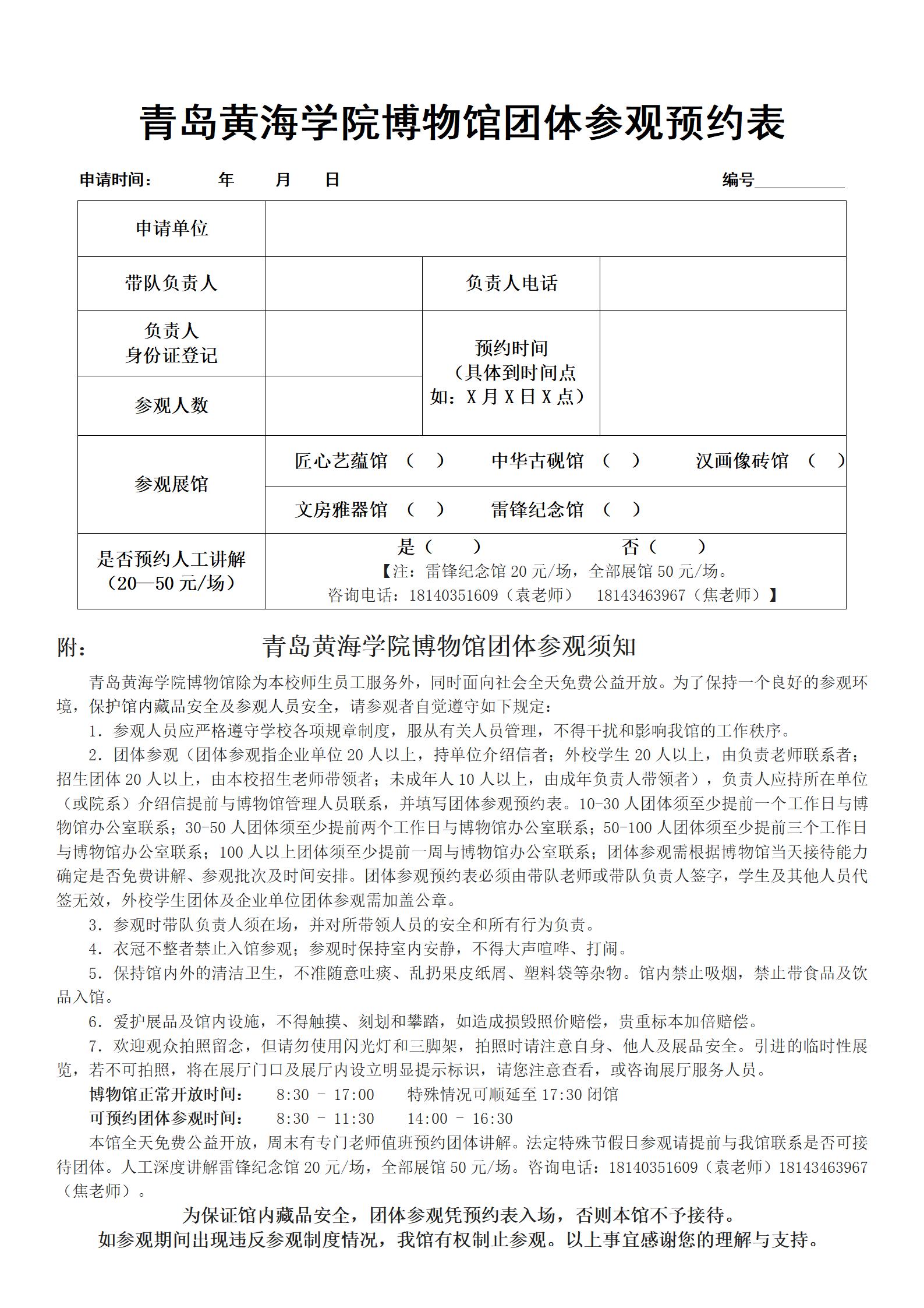
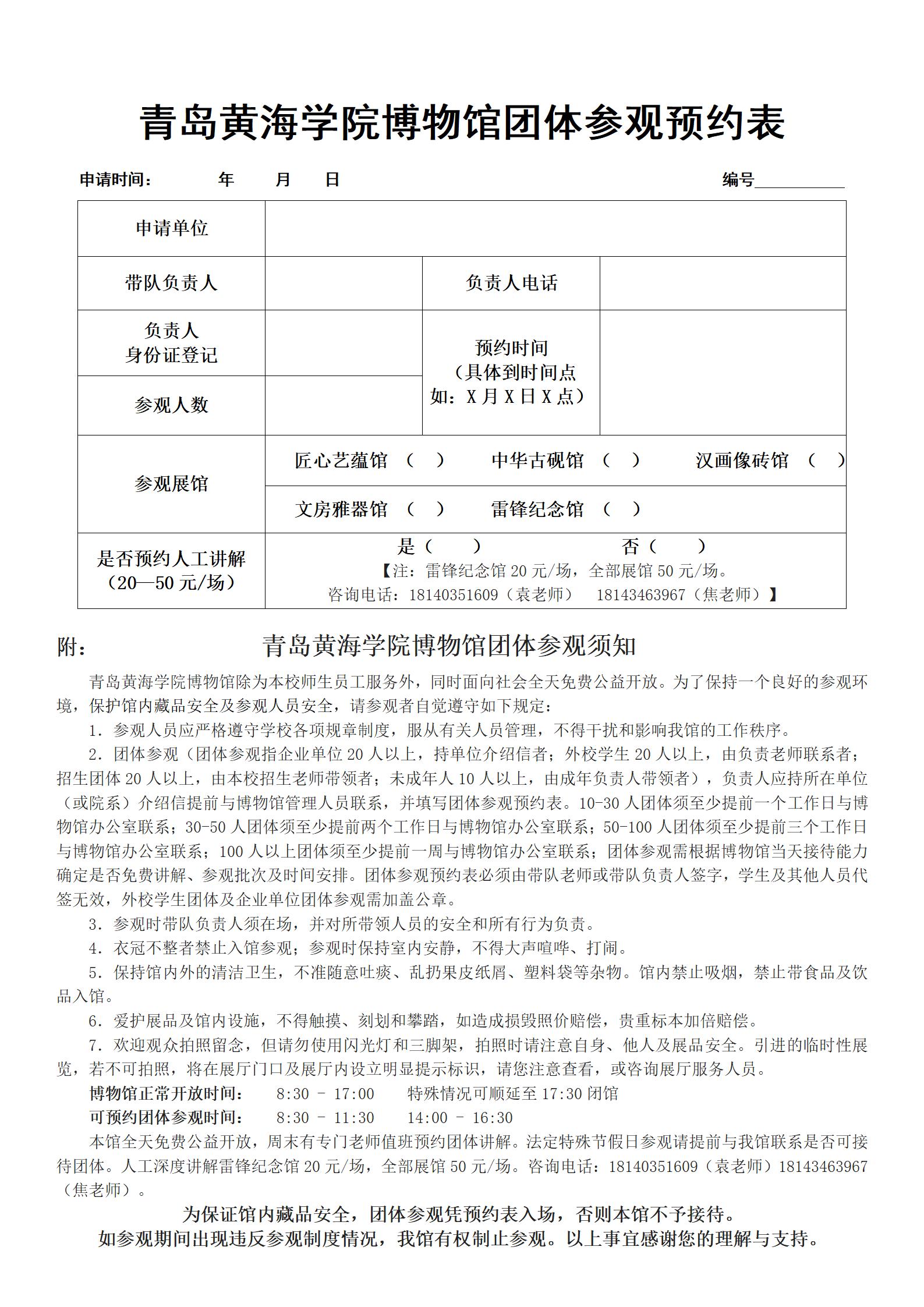
您可以扫描下方二维码,下载并填写博物馆团体参观预约表


方法2

您可以登录雷竞技的赛事积分博物馆官方网站(https://zsb.qdhhc.edu.cn/mb/1/Index.aspx?wsId=41),按照下列步骤下载并填写博物馆团体参观预约表


第一步


第二步


第三步

请务必提前3天预约。填写好预约表后,将其发送至博物馆邮箱(qdhhbowuguan@163.com)待工作人员跟您确认后携带打印好的预约表即可前来博物馆参观。

Baidu
map