教学工作部
首页
部门概况
现任领导
部门设置
工作职责
科室设置
人才培养
专业建设
培养方案
课程建设
教学管理
学籍管理
教学运行
教学研究
实践教学
教材管理与建设
规章制度
师生服务
学生服务
教师服务
常用下载
教师发展
实验设备管理
学校首页
学生服务
服务平台
人才培养
微专业
选课和退课
考试和成绩
学籍异动
学籍信息
实践教学
当前位置:
首页
/
微专业
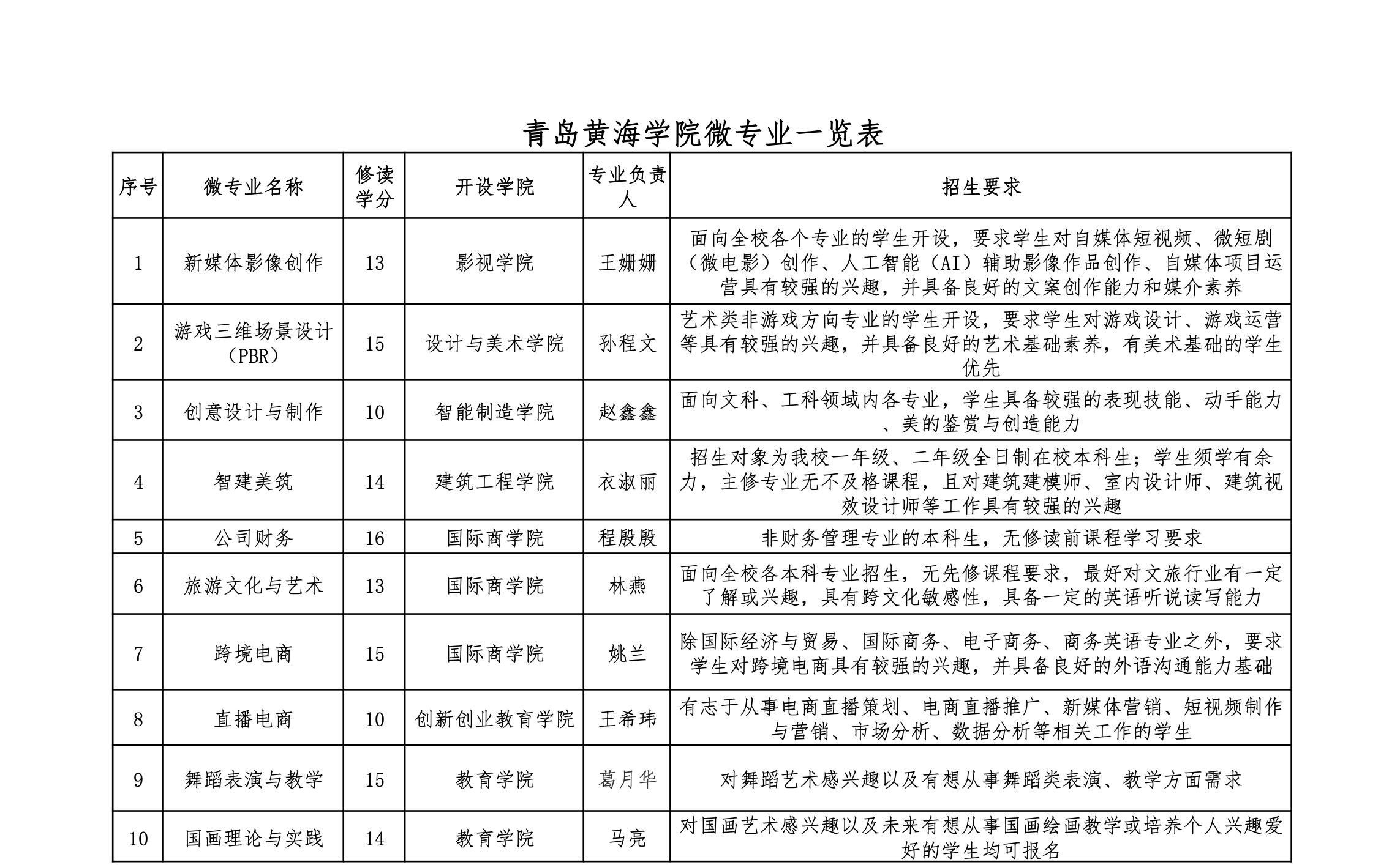
雷竞技的赛事积分微专业一览
发布时间:2024-07-17
浏览量:1038
map