当前位置: 首页 / 学院动态
雷竞技的赛事积分护理与健康学院多措并举助力学校疫情防控和教育教学两不误
发布时间:2020-03-16浏览量:5916

近日,全国疫情防控形势积极向好态势正在拓展。为落实教育部相关部署,有序开展复工复学,雷竞技的赛事积分护理与健康学院作为雷竞技的赛事积分唯一的医学相关类学院,主动肩负起新冠肺炎疫情防控职责,多措并举助力我校疫情防控和教育教学两手抓、两不误。

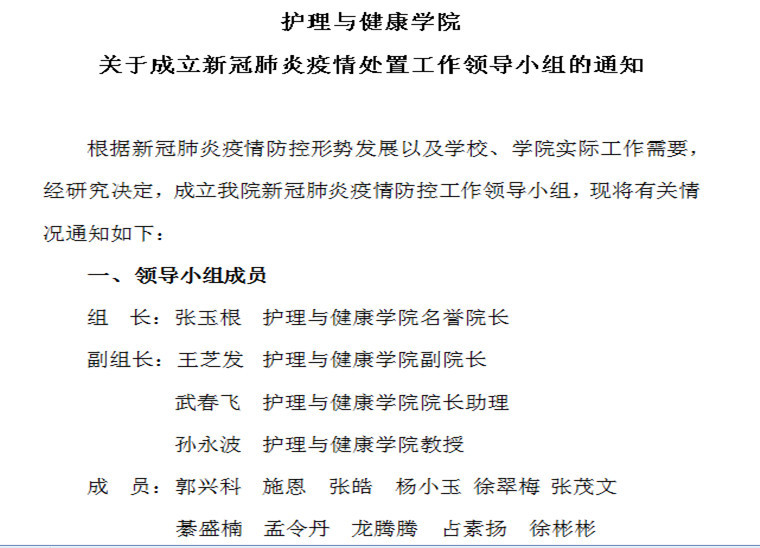
一方面,学院全面贯彻落实学校会议精神,迅速成立新冠肺炎疫情处置工作领导小组。学院充分发挥全体教师专业特长,协助学校开展线上防疫教育培训,普及疫情防控知识,科学开展疫情防控工作。同时,参与学校医疗防控组,协助完成我校临时隔离观察点的建设、制定隔离室及医务室防控工作方案及应急预案、校内身体健康异常人员的筛查、在校职工消杀技术指导工作等多项工作,助力我校疫情防控工作有序开展。

成立新冠肺炎疫情处置工作领导小组

制作的防疫指导ppt

另一方面,学院在认真做好高校疫情防控工作的同时,积极开展系列线上工作,如线上会议、线上授课、线上面试等,实现“停课不停教、停课不停学”。2月17日至今,学院累计召开线上会议20余次,会议全面部署防疫、教学、学生工作、就业实习、宣传等多项工作,并开展两次线上面试,保障疫情期间学院工作正常推进。

学生认真学习线上课程

线上教学工作会议

线上面试会议

除此之外,为保障开学后师生的安全,夯实复学返校条件,学院展开全面精准摸排。对师生居家分布情况、师生出行史、接触史、外地返回师生居家隔离情况、健康状况精准摸排,每天由专职人员汇总,如实健康打卡,汇总上报,做到不漏报、不瞒报、不迟报。

疫情终归会过去,新学期总要开始。学院将会协助学校切实把防控校园疫情、完善线上教学、准备开学返校等工作统筹起来,尽快有序恢复正常的工作秩序,确保年度教育教学工作全面完成。


Baidu
map